视频号开店2024-09-03
阅读 8视频号开店2024-09-03
阅读 8

欢迎关注慕思城:
招商团长是在视频号电商优选联盟生态中帮助达人选品,帮助商家找达人带货的第三方撮合服务商。说明白点呢,团长就是供应链和达人之间的一个中介,撮合他们合作,靠这个中介费赚钱。
商家选择满足条件的商品,团长审核通过后联系达人推广商品,商家查收推广效果,只要达人通过团长推广商品的链接产生售卖,团长就可以从中获取服务费了。
团长入驻门槛
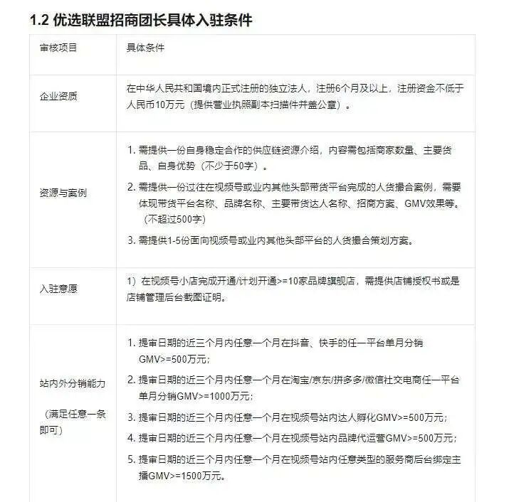
要入驻视频号招商团长,你需要满足这些条件:
首先,公司的注册要在六个月以上,并且注册资金不能低于10万。同时,在视频号上要有10家以上的旗舰店。另外,近三个月内站内外运营或者合作的店铺或者达人的GMV至少是要有一个月是过500万的。
具体入驻条件的话,你可以看下面这张图。
对于有一些暂时不满足条件的服务商,我们目前也可以提供入驻解决方案。
这个月我们已经成功帮助5家公司开通了招商团长的权限,全程沟通办理,成功下店。
高门槛意味着大机遇,一旦申请下来,以视频号现有的商业体量,是可以完全复制抖音招商团长的业绩,入驻的越早越好。有需要开通视频号团长的话,可以联系我。
这个问题还有疑问的话,可以加幕思城火星老师免费咨询,他的微信号是 huoxing051 。
更多资讯请关注幕思城。
推荐阅读:
11433阅读
2025淘宝新店冷启动秘诀:一套让流量暴涨的推广闭环打法2025-12-090 阅读
2025淘宝批发实战结合淘宝批发市场(1688淘货源/淘宝企业店)2025-12-090 阅读
2025年淘宝开店启动资金全解析:新手小白的低成本运营方案2025-12-090 阅读
2025年淘宝新手避坑指南:破除迷茫期,抓住四大突围核心2025-12-090 阅读
淘宝一件代发零基础生存手册:7步打通月入过万的安全路径2025-12-090 阅读
2025淘宝代发新手货源攻防战2025-12-090 阅读
淘宝店铺没流量?2025年实操破局指南2025-12-090 阅读
2025年淘宝一件代发真实生存指南:新手开店的5个核心法则2025-12-090 阅读
2025淘宝开新店:从0到1的精准引流实战指南2025-12-090 阅读
2025淘宝产品增长破壁战2025-12-090 阅读